Management Structure

Management Structure
Management Structure

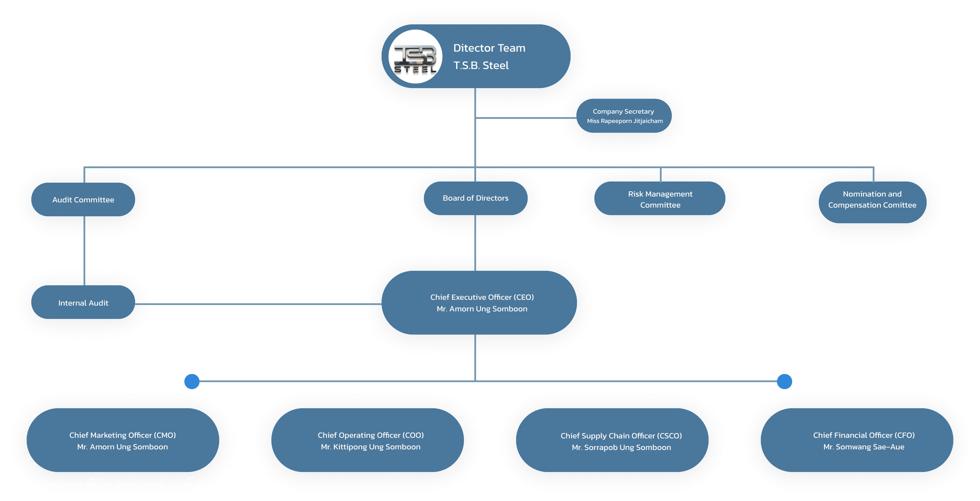
Organization Structure

Management Structure

T.S.B. STEEL

Be strong for the environment and the Thai environment